
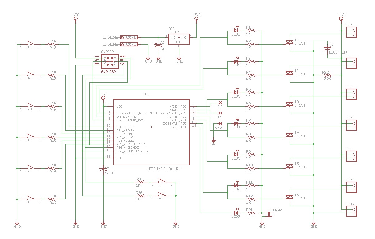
ELbow Sequencer DevelopmentWe just launched the ELbow Sequencer V2 Kit as a beta product on the macetech store! It's a self-solder kit that makes it easy to control six channels of EL wire. Essentially, it switches power from an external EL wire inverter to six output connectors. On-board buttons allow programming custom sequences with no need to hook it up to a computer; sequences can be created and edited at any time. The sequences are saved in EEPROM, and so is the current pattern selection and the run speed...turn it off and on, it'll be running the same pattern at the same speed. Since EL wire requires high voltage / high frequency power, it creates several challenges that require special handling in our design. Here's a demo of the ELbow in action, as well as showing how to edit custom sequences. Note that this uses the older ELbow V1 as shown at Maker Faire Bay Area 2016, but operation is the same. Originally, we started the design with a pretty cool chip, the VO2223. This is a "power opto-TRIAC" that combines opto-isolation and a power TRIAC output stage in one package. This worked great...sometimes. We discovered that with some EL inverters, the VO2223 just didn't work quite right. Specifying opto-triacs for higher frequencies is a bit difficult since most of these devices are designed to run on much lower frequencies (50 or 60 Hz). EL inverter can run over 1KHz, and we discovered the most important datasheet spec was commutating dV/dt. Exceed this value (by having too high an inverter frequency) and the opto-TRIAC would turn itself on regardless of control signal input. When testing with one VO2223, this didn't really appear. But when testing with multiple VO2223 chips on the same circuit, it appears that switching the EL inverter waveform sometimes creates harmonics and voltage spikes that would exceed the dV/dt spec. End result: under some circumstances, "off" output channels would sometimes briefly flicker "on" or stay very dimly lit rather than fully switched off. Larger, higher-power EL inverters seem to not have this problem as much (likely lower frequency) so we were still able to demo at Maker Faire, but knew the design needed to be redone. Coming at the problem a different way...we wanted EL wire switching, but didn't want the PCB any more complex than it was already. So we didn't want to add an extra opto-TRIAC stage and then output TRIACs. Instead, the solution involved not isolating the EL voltage at all. By attaching one of the EL inverter high voltage leads to a power rail of the logic circuit, we could use a much simpler circuit with sensitive-gate TRIACs. We selected a BT131 600 volt TRIAC. Most non-isolated sensitive-gate TRIAC circuits float the circuit off the high-side HV supply, making the logic circuit's ground level float at VCC volts lower than the high voltage rail. That way, the TRIAC can be pulled low, which is generally a better and more reliable way to turn them on. However, there is one good reason not to do this the standard way: some EL inverters we tested do not have fully isolated output transformers. We found that many were generating high voltages swinging around the negative power input terminal. If you're running the ELbow on a battery pack and the EL inverter on a different battery pack, this isn't a problem. But if you're running them on the same battery pack, the HV neutral and the ELbow's logic ground are tied together. That makes it impossible to float the ELbow's logic circuits below the EL inverter's hot rail. So instead, we set up the circuit with the BT131 TRIAC's sharing the ground rail with the HV neutral and the ELbow's logic ground. With the EL inverters we tested, this means you can run the ELbow and the EL inverter on the same battery pack with no issues. Well, except one: you have to get the inverter's HV polarity right. This can be tested with a multimeter, find the output wire with low resistance to the EL inverter negative power input. We've also found that you can plug it in the wrong way, it doesn't work, and you can reverse the terminals without much risk of damaging anything...the currents are low and most EL inverters deal with output short circuits quite well. Anyway, here's the current ELbow V2 schematic (click to enlarge): All of the above information is NOT required reading material if you simply want to control some EL wire :) To do that, you can just grab one of our kits, solder it up, and attach your EL wire and EL inverter. You'll likely need a higher power inverter to control several pieces of EL wire...the little 2-AA inverters are designed to power just the EL wire they came with and no more. Cool Neon has some great options. While a self-solder kit is cool and all, we may also redo this circuit prebuilt in mostly surface-mount components to get something much, much smaller and probably a little more wearable on smaller garments. We'd recommend the current ELbow for larger garments, bikes, or stationary displays. We'll be writing up some detailed documentation later on, and uploading the schematic and PCB files as well as the source code for the ATtiny2313. The current code COMPLETELY fills the chip, so we may update to an ATtiny4313 for a little more...wait for it...ELbow room.
Submitted by Garrett on Mon, 06/27/2016 - 19:00. |
Recent Comments
5 years 2 weeks ago
5 years 2 weeks ago
5 years 4 weeks ago
5 years 11 weeks ago
5 years 18 weeks ago
5 years 19 weeks ago
5 years 23 weeks ago
5 years 23 weeks ago
5 years 26 weeks ago
5 years 32 weeks ago